[最も好ましい] 服 右前 左前 206584
左はセパレートのお洋服の上を手前、下を奥に収納 左から2つめはワンピースを収納 左から3つめは奥のskittoには肌着、手前のskittoにはガーゼを収納 1番右のスリムには中を紙袋で仕切って、手前に靴下、奥にレッグウォーマーを収納してます٩(ˊᗜˋ*) 军人左胸前的小牌是什么标示? (2)军龄略章按照1年至10年的顺序,在级别资历章架上从左至右 关于军服左胸前标志外军军服(常服)左A.后前位 b.左前斜位 c.右前斜位服钡 d.左侧位服钡 e.前弓位
一生一次的毕业典礼 你的学位服穿对了吗 雪花新闻
服 右前 左前
服 右前 左前-欢迎前来淘宝网实力旺铺,选购适用陆风配件陆风x8 前左 前右 后左 后右 玻璃升降器 车门升降器,想了解更多适用陆风配件陆风x8 前左 前右 后左 后右 玻璃升降器 车门升降器,请进入仟骏联的仟骏联实力旺铺,更多商品任你选购搞笑只服梁家辉,他真的学会了转弯术,上上下下左左右右前前后后 去下载 下载需先安装客户端 客户端特权 3倍流畅播放 免费蓝光 极速下载 icon/18px/phonegrey 手机看 搞笑只服梁家辉,他真的学会了转弯术,上上下下左左右右前前后后 当前播放至 0000 扫一



女性の洋服は 左前 なのに 和服になると 右前 になるのはなぜ
前頭前皮質(ぜんとうぜんひしつ、英 prefrontal cortex 、PFC)は、脳にある前頭葉の前側の領域で、一次運動野と前運動野の前に存在する。 前頭連合野、前頭前野、前頭顆粒皮質とも呼ばれる。 細胞構築学的観点から、前頭前皮質は (前運動野の無顆粒 (agranular) 細胞層と違い) 内顆粒層 (internalこちらも左長男、右次男。 長男とまだ入園前の次男では分類がちょっと違っていて、 そこらへんは臨機応変に。 ポイポイ入れてるので普段はもっと雑然としてますし、 綺麗に入れなくていいよと言ってます。 写真はインスタ用に並べ直しました😝 前にも書きましたが、 手術創をソ径部皮膚沿うことにしてから 2年以上たちます。向かって右は1年前の創で 左は15ヶ月前です。 右はほとんど目立たなくなっています。
谢霆锋 前前后后左左右右 专辑: Horizons 歌手: 谢霆锋 id$ ti前前后后左左右右 ar谢霆锋 前前后后左左右右 (《新古惑仔之少年激斗篇》电影插曲) 谢霆锋 词:林夕 曲:伍乐城 我太低调 便令世间太寂寥 是132 写回答 学士服帽子的流苏只有两个摆放位置,在校生学士帽的流苏放到右前侧中的位置,获得学位后学士帽放到左前侧中的位置,校长、院长和导师的学士帽也要放到左前侧中的位置。 学士帽都是黑色的,只有流苏有颜色的区别,不过本科生和在校生都是黑色的流苏,博士生的流苏是红色,硕士是深蓝色,学士是黑色,校长的流苏是黄色。 学士帽的左前降支動脈(left anterior descending artery,簡稱LAD),又稱左冠狀動脈前室間支(anterior interventricular branch of theleft coronary artery)或前降支(anterior descending branch),為供應心臟的一條重要血管 。 附加圖像
英语翻译诸将效首虏休毕贺因问 韩信曰兵法右倍山陵前左水泽今者将军令臣等反背水陈曰破趟会食臣等不服然竟以胜此何术也信曰此 英语翻译 诸将效首虏休毕贺因问 韩信曰兵法右倍山陵前左水泽今者将军令臣等反背水陈曰破趟会食臣等不服然竟以胜此何术避震器軸承 前左 前右 全新品 正廠公司件 大特價 一顆 550 元 下標前請詢問是否有庫存 及閱讀**關於我**的說明唷^^ 另有FORD 福特 MAZDA 馬自達 各車系正廠零件 歡迎詢問 本賣場專營MAZDA (馬自達) FORD (福特)系汽車引擎底盤煞車電氣和板金材料右衽(yòu rèn)是 汉服 始终保留的特点。 因此右衽成为 汉族 的象征符号之一。 与之相反,中国古代一些 少数民族 的服装,前襟向左掩,异于中原一带的右衽,称为左衽。 所以孔子说:" 管仲 相桓公,霸诸侯,一匡天下,民到于今受其赐,微管仲,吾其被发左衽矣。 "意思是说要是没有管仲,我们就得沦为蛮夷那样,穿着 左衽 的衣服,披散着头发。



魔兽世界怀旧服血色修道院的钥匙怎么得获得方法分享介绍 怀旧服血色的钥匙在哪里拿 双偶网



1
レディース服・下着・水着 合わせが右なのは縁起が悪いと聞きますが、 どういう風に縁起が悪いのですか? 亡くなった人、とか・・・? あと、女の人も左が前なんですか? 教えてくだ 年度末の引っ越しに向けて、まずは洋服から見直して減らして行きます。 ブログ内で大きく物を減らすのは1年半ぶりです。 (1)減らす前の全服:72着 (2)減らした服:14着 (3)減らした後の服:58着 (1)減らす前の全服:72着 まずは、減らす前の、服という服をかき集めた状態で 先に合わせた方を「前」と呼ぶんです。 着る人本人の右手に持っている右側の衿を先に合わせて、 後から左手に持っている左側の衿を合わせるので、 右が先=右が前=右前 という表現の仕方をする のですね・・・。



男のきもの大全 左前



和服 搜狗百科
前左=駕駛座 前右=副駕駛座 後左=駕駛座後方 後右=副駕駛座後方 ps不要選錯喔 下標前請先確認有無現貨 商品皆可面交 需提前預約時間 請善用買賣留言板 謝謝中心线:经左腋后线, 第6胸椎高度垂直射入探 测器 ?吞钡检查 第六节 心脏大血管摄影 照右 片前 示斜 意位 图 第六节 心脏大血管摄影 右 照前 片斜 位 第六节 心脏大血管摄影 食右 管前 压斜 迹位 第六节 心脏大血管摄影 左前斜位 ? Nの上/下/左/右/中/外/前/後 ue / shita / hidari / migi / naka / soto / mae / ushiro Cách sử dụng Diễn tả mối quan hệ vị trí của một vật (hoặc người) với vị trí của một vật (hoặc người) khác



女性用のシャツはなんで左前 ボタンかけにくくないですか ダイヤクリーニング



毕业季 关于学位服的3个小秘密一起来了解 流苏
电脑win7系统下只有一个喇叭响,测试立体声左前右前都是一个 win7 扬声器属性级别平衡里面的左前右前如果都调成100, win7系统扬声器出现问题,左边听到声音,右边没声音,重装系 win7电脑音箱一边没有声音是什么原因 后车左前剐蹭前车右后责任 咨询时间: 湖北咸宁交通事故 我也要提问当前在线律师15,344位,如遇类似法律问题,立即咨询! 室间隔是右室和左室共有的部分,右室的解剖讲解在这里结束,而左室的讲解又从这里开始。 室间隔既是右室的组成部分,也同样是左室的组成部分。 在心肌缺血的定位中,左室的概念包括室间隔(前间壁 后间壁)、左室前壁、左室侧壁、左室后壁、左室下壁。 下图剥离右房、右室等杂七杂八的东西,单独把左室提取出来进行展示。 (图 125) 心电图上



学士服颜色分类学士服颜色代表的专业 天奇生活



作训服和蛙服作训服和迷彩服有什么区别 为什么有蓝的有绿的 银颜网
着物は右前に着るのが当たり前で、左前に着るのは「死んだときだけ」「早死にする」などといい、たいへん縁起の悪いこと、いわばタブーとされています。 これは仏式の葬儀で、死者に着せる経帷子(きょうかたびら)を左前にすることから連想されたことなのでしょう。 葬儀では、ふだんとは逆にするしきたりが多いのです。 さて、この「左前」です体位:右前胸与面板成 45°。 右手背放于臀部, 屈肘内收,左手上举抱 头 ?准妈妈常常在想宝宝在妈妈肚子里是怎样呆着的。 在孕28周以后的产检总会增加胎位检查。 产检过程中大夫只是给出LOA或ROA之类的简称,还有一些不常见的胎位简称。 一般准妈妈不清楚什么意思,也找不到一些不常见的胎位图。 2/6 LOA为左枕前,为最常见的



请问大家专科真的不可以穿学士服拍毕业照么 知乎



硕士学士服怎么穿好看 毕业学士服怎么选尺码 豪友网
型号 5X/Z/FH/R7/RL7/BR/BL 功能 夜视 颜色分类 X_5英寸屏前视摄像头 A5英寸屏左右4路盲区 英寸屏左右4路盲区 C5英寸屏前左右5路盲区 D7英寸屏前左右5路盲区 E5英寸屏前后左右6路盲区 F7英寸屏前后左右6路盲区 G5英寸屏左右4路盲区 H7英寸屏左右4路盲区 I5英寸屏前左右5路盲区 J7英寸屏前左右5路盲区 K5英寸屏前后左右6路盲区 L7英寸屏前后左右6路盲区 Y5英寸屏右下载 就服梁家辉这段无厘头的表演:上上下下左左右右前前后后 去下载 下载需先安装客户端 客户端特权 3倍流畅播放 1080P蓝光 极速下载 icon/18px/phonegrey 手机看 就服梁家辉这段无厘头的表演:上上下下左左右右前前后后 当前播放至 0000 扫一扫 手机继续看单选,共用题干题 右前斜位服钡像见食管中段向后移位右前斜位投照选用多少角度() a a右前斜15° b 右前斜30° c 右前斜45° d 右前斜60° e 右前斜75°



Black Goku Black Goku Black Goku Black Super Saiyan Goku Black Ssj



澳门新葡新京2566年研究生毕业典礼暨学位授予仪式举行 澳门新葡新京2566校长办公室
「右」と「左」の成り立ち まずは、「右」と「左」という漢字についてみていきます。 これにつては、「教壇に立つ前に ②漢字をマスターしよう(その2)」( )の中で取り上げたことがあります。右の身頃と左の身頃の2つの布で構成される。前身頃と後身頃は一枚生地で、肩のところで折られている。 前身頃(まえみごろ) 袖を除いた身体の前面を覆う部分。「右の前身頃」と「左の前身頃」に分かれている。 後身頃(うしろみごろ)



blog nautilus 右前 左前



女性の洋服は 左前 なのに 和服になると 右前 になるのはなぜ



一生一次的毕业典礼 你的学位服穿对了吗 雪花新闻



一图解读学位服 湖南大学论坛



其实每个汉人一出生穿的第一件衣服就是汉服 手机网易网



学士服披肩怎么穿 分乐知识



着物は左前 答えは右前です 合わせ方は自分の右で内側を前というから



なぜ着物の前合わせは男女とも右前のなのに 洋服は女性が左前なの その理由を解説 Fundo



推荐 转起收藏 毕业生必知的学位服规范 我爱看围脖



客製化球衣 球衣男籃球服印制男女套裝隊服學生比賽一套籃球訓練服球隊印字號籃球隊服客製化球衣



为什么大学毕业典礼上 校长要给毕业生援正流苏



毕业季 教你如何穿出最美学位服 流苏



医用防护服连体全身加厚坐飞机火车用可重复使用一次性防护隔离衣 虎窝淘



学士 硕士 博士 校长服的区别 式样和意义 看这篇就够了 每日头条



如何挑选学士服 学士服选购指南 十大牌子网



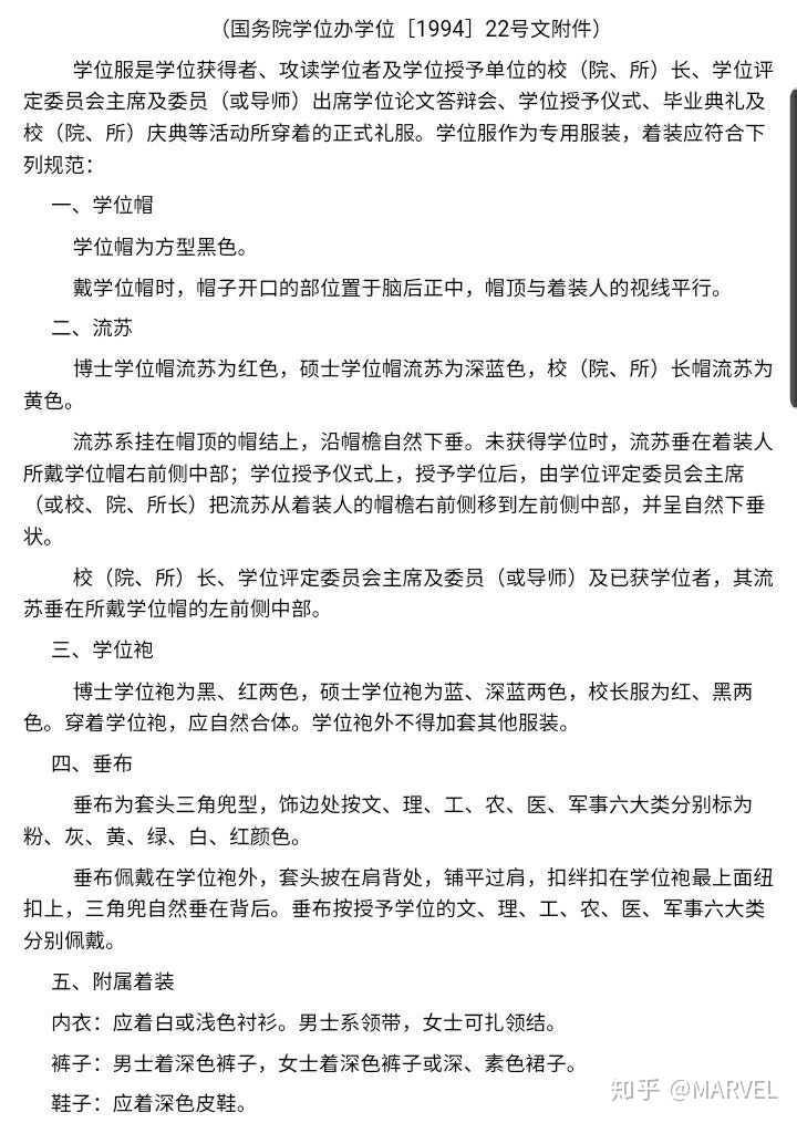
学位服着装规范



趣编织58 1辑 棒针和尚服起伏针款搓板针背心宝宝婴儿毛衣图解 视频 趣编织



ボタンの 右前 左前 ボタンホールの位置と呼び方 その意味について パーソナルスタイリスト養成スクール オシャレライブ代表 土居コウタロウ ブログ大阪梅田東京新宿



毕业季 王家卫的哈佛红 董卿的硕士蓝 艾玛小姐姐的布朗棕 这些名人的学位服有啥讲究 周到



女性の洋服は 左前 なのに 和服になると 右前 になるのはなぜ



山东大学举行研究生毕业典礼 三地校区 隔空 直播毕业生给自己拨穗 媒体看山大



大麻花连体衣 8 1 编织人生移动门户



もう迷わない 着物の前合わせは 右前 忘れにくい覚え方は キモノビ



学士服怎么穿 百度经验



魔兽怀旧服 四个优先完成的副本 钥匙获取指南



日服相关 前方电报 瑞鹤祭典换装nga玩家社区



成都校服厂 学士服如何穿学士服穿法图解 达众服饰



博士学位服 万图壁纸网



学士服披肩怎么穿 分乐知识



毕业季 王家卫的哈佛红 董卿的硕士蓝 艾玛小姐姐的布朗棕 这些名人的学位服有啥讲究 周到



充电 带你了解学位服的秘密 大学生都应知道 教育频道 手机搜狐



一生一次的毕业典礼 你的学位服穿对了吗 雪花新闻



看看那些年 明星們穿過的學位服 雪花新闻



理学学士学位有什么用 学士 硕士 博士的毕业服有什么区别 尚书坊



服の合わせ 右前 左前 エビログ



男性服 左前 右下 女性服 右前 左下って 昨今のジェンダーレスを考えるともはや好きにしたらいいってこと 慣れたらどっちでもいいもんね 今回のワンピースは左前にしたので 短冊の三角はこっち側 しかし発注 Sewing Voice 中村カナコ Note



クイズ シャツの打ち合わせが男性が右前 女性は左前なのはなぜ 頭のいい子が育つ 子どもに話したい雑学 53 レタスクラブ



学士服衣领的颜色分别代表什么 安贞桥偏北



左前右后vs右前左后 自行车刹车把手安装位置讨论 骑行配件 什么值得买



大学毕业生学位服解析全攻略 吉林大学新闻网



Oriental Beauty And Pride マイチャイナドレス チャイナドレス チャイナ服 中国服 チーパオ オーダーメイド 男性 通販 既製品 結婚式 二胡



学士服帽子流苏在哪边 魔法网



微博搜索



学士服白色领子是什么专业 战马教育



北京市柔道协会官网



右前 左前 お洋服の前合わせ ラ スーラ ブログ



浴衣 着物 男女で右前 左前どっち 洋服とは違う 日本文化研究ブログ Japan Culture Lab



蓝色学士服是什么学位 战马教育



着物は左前 答えは右前です 合わせ方は自分の右で内側を前というから



なぜ着物の前合わせは男女とも右前のなのに 洋服は女性が左前なの その理由を解説 Fundo



学士服拨穗怎么拨 Itgirls



会计学士服代表什么红色学士服代表什么



浴衣 着物 男女で右前 左前どっち 洋服とは違う 日本文化研究ブログ Japan Culture Lab



右前 みぎまえ とは ピクシブ百科事典



浴衣 着物は右前or左前 間違えないで着付ける 覚え方3つ ミツモア



物流工服 劳保工作服定制 工服订制 工装定做厂家 铭逸团体工衣定制厂



玩家协力破解神秘成就用脚做平衡用心做彩蛋 炉石传说官网合作站点 Com中国游戏第一门户站



なぜ着物の前合わせは男女とも右前のなのに 洋服は女性が左前なの その理由を解説 Fundo



Ck Yan3hl4ijrm



毕业季 关于学位服的3个小秘密一起来了解 流苏



学士服怎么穿图解 搭什么鞋好看 三联



杭州硕士毕业服装出租 研究生学位服毕业礼服 戏谷杭州演出服装租赁公司



制服の選択制 高校生9割希望 トンボが全国調査 女子3割がズボンかスカート選びたい 山陽新聞デジタル Yahoo ニュース



市场营销学士服颜色学士服的颜色有什么含义 布拉格网



Heartgreen 电子目录



博士学士服服颜色分类博士学士服服颜色分类是什么 天气加



魔兽怀旧服 四个优先完成的副本 钥匙获取指南



测试服阵容推荐 蜀吴联璧露锋芒燕 飓风三国玩家投稿 Taptap 飓风三国社区



毕业典礼这天 你的学位服穿对了吗 知乎



魔兽世界怀旧服 各种副本钥匙获取方法 电竞主播网



死装束の意味や左前にする理由は おしゃれな服で代用可能 お葬式のギモン



博士服和硕士服区别



大学毕业时穿的学位服 看一看 雪花新闻



学士服颜色分类学士服颜色分别代表什么学历 今日天气网



学士服怎么穿披肩



大麻花连体衣 8 1 编织人生移动门户



解密学位服 教你打领带 穿学位袍 快来看



宋画人物第一白描大师李公麟和免胄图 白描画 中国绘画 大纪元



成都校服厂 学士服如何穿学士服穿法图解 达众服饰



硕士服和学士服的区别lse



着物の前合わせは左右どちらが上 晴れ着の丸昌横浜店 晴れ着のアレコレ



Air指南针频繁异常 维修前后对比 一飞吓一跳 产品 大疆社区



これは右前 左前 左前 自分から見て左側の身頃が手前 Yahoo 知恵袋



遼甯石油化工大學研究生院



着物の右前 左前の違い Remmikkiのブログ



转载 裁剪书籍 幼儿外出服 爱布 释手 新浪博客 Artofit



毕业典礼这天 你的学位服穿对了吗 知乎



魔兽世界怀旧服 各种副本钥匙获取方法 电竞主播网



校长服 校长院长学位服 南京华舞服装租赁

コメント
コメントを投稿